文 | 顾远山
编辑 | 顾远山
虽然早已知道这个世界有些“癫”,却不承想这个世界居然能“癫”到这种地步,连贾浅浅这样的水准都能当上西北大学文学院副教授。
倒也不是质疑西大文学院副教授的职称含金量,只是贾浅浅这个人着实有些让人诟病。

作为大文豪贾平凹之女贾浅浅却并未遗传到其父的文采,点开她的作品,清一色都是一些不堪入目的“屎尿屁”,更让人难以接受的是,作为一位自诩的文艺工作者,贾浅浅居然连字都认不全。
这样的人真的适合担任西大文学院副教授吗?但凡是正常的网友都觉得她德不配位。

然而谁也没有想到,这些足以断送其他文艺工作者职业生涯的问题,竟还仅仅只是贾浅浅身上的冰山一角。
贾浅浅再度“爆红”,论文抄袭只是冰山一角本文信源来自权威报道【百度百科】【看看新闻】【观察者网】【新华社】【海报新闻】【澎湃新闻】(详细信源附在文章末尾)。为提升文章可读性,细节可能存在润色,请理智阅读,仅供参考!
就在2026年4月4日,贾平凹之女贾浅浅又“火”了,但这一次的爆火却并不是因为她的“屎尿屁”作品,反而是因为贾浅浅犯得“蠢”再也兜不住了。

在今年4月份,一位名叫“抒情的森林”的博主发文剑指贾浅浅,指责她的多篇论文涉嫌抄袭,而且有理有据!
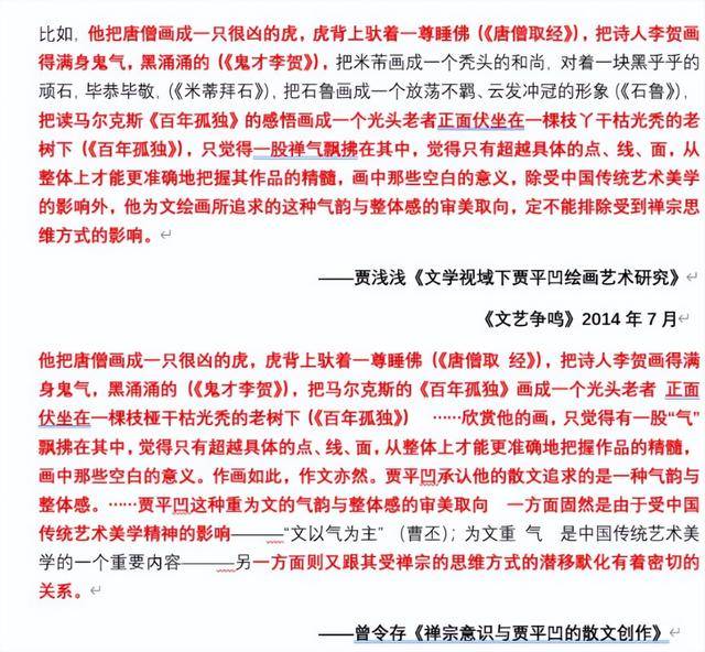
根据这位博主仔细调查发现,在贾浅浅发表于2014年7月《文艺争鸣》的学术论文中,至少涉嫌抄袭了四位不同作者的发表文章,其手段之低级,让人既好气又好笑。
在当今学术界中,不乏抄袭、洗稿等学术不端的行为,前重庆师范大学教授张世友就曾因此而成为众矢之的,可让人没能想到的是,当部分人因为张世友的前车之鉴,都在偷偷摸摸的学术不端时,同样学术不端的贾浅浅竟能如此的愚蠢、如此的狂妄。

在其他学术不端者,为了避免他人发现,而对“参考”内容修修改改、涂涂抹抹时,同样学术不端的贾浅浅却是态度恶劣到了极点。
在曾令存发表《禅宗意识与贾平凹的散文创作的》后,创作《文学视域下贾平凹绘画艺术研究》的她,干脆把曾令存的见解大幅度的照搬了过来,搬就搬吧,可她连搬都不会搬。
在贾平凹的艺术创作中曾谈及“米芾(fú)拜石”的故事,大意是宋朝的一位书法造诣很高的学者米芾,一生博雅好石、拜之不倦。

可贾浅浅倒好,在参考曾令存的分析时,因为不认识这个字,想当然的将其写成“米蒂”,还觉得其似有瓜果之梗,以至于在贾浅浅同篇文章后面中还专门谈及了“不辨菽麦”。
可“米蒂”与“米芾”听着相似,实际上却是天差地别,就像关羽和关雨、金矿和晶矿、密友和觅友能是一个一个意思吗?滑天下之大稽!

再加上被贾浅浅以最低级的手段抄袭作品的还不止一位学者,直接导致了此消息一经曝出,便让各大网友为之震怒,他们争相在西大评论区留言,要这个将贾浅浅委任为文学院副教授的高校给个说法。
但西大的态度,却让人有些愤怒。

在事情发酵后,西大这边的态度很让人玩味,不光媒体集体沉默,就连西大也默不作声。
可他们不愿发声,并不代表网友们愿意将此事揭过。

在事件曝光后,网友们持续的对西大“狂轰滥炸”,就连包括新华社、观察者网在内的多个权威媒体都被此事惊动。
而也正是随着此事越闹越大,不堪压力的西北大学才在2026年4月9日慢悠悠的展开对贾浅浅的调查。

只是这时候才开始调查,却让网友们颇为不满,毕竟舆论都已经发酵了这么多天,西大早干嘛去了呢?

当然,看到这相信很多人都觉得奇怪,为什么大部分公众都会对贾浅浅一事表现得相当愤怒?究其缘由恐怕还得是在贾浅浅事件背后,已经恶劣到网友们无法忍受的地步了。
“屎尿屁”满天飞,贾浅浅惹众怒的背后其实并不简单
虽然贾浅浅是大文豪贾平凹的女儿,可在此之前,并没有太多的人对她过多关注,真正让她进入大众视野的,还是2021年。

在2021年1月,身为文艺圈著名批评家的唐小林先生,在《文学自由谈》上刊登了一篇《贾浅浅爆红,突显诗坛乱象》的文章。
在这篇文章中,唐小林先生不光列举了贾浅浅的各项诗歌比赛的获奖经历,还列举了贾浅浅那包括《朗朗》在内的多首诗歌作品,并十分直言不讳的批评贾浅浅的作品都是一些肮脏又恶心的垃圾文字。

然而让唐小林先生震惊的是,像《朗朗》这般充斥着“屎尿屁”的作品,不仅遭到了包括北京师范大学文学教授张清华等多位名人的盛赞,还让大量出版商像如获至宝似的对贾浅浅的作品包装出版。

如今反常的一幕,让唐小林深刻的意识到,如今的文学界病了,而且病得还相当不轻,若非如此,又如何解释贾浅浅在文学界吃香的如今?
而随着唐小林怒批此事,公众也开始愈发的关注这位贾平凹之女,可让人没想到的是,她的“作品”,竟真的无比的不堪入目。

在2021年,贾浅浅有五大作品极其备受争议,分别是《雪天》《真香啊》《黄瓜,不仅仅是吃的》《朗朗》《我的娘》。
纵观其作品,不仅毫无美感不说,还充斥着各种“屎尿屁”,光是看上一眼,就让人觉得自己的眼睛遭受了玷污。

虽说在事情闹大后,贾浅浅迅速回应称这些作品中,有三部并非自己创作的,可这并不影响网友对贾浅浅的愤怒。

因为有不少网友发现,就算抛开了这三部作品,贾浅浅的作品也普遍低俗且恶臭,根本就没有一个文学创作者应当具备的素养。
更加让人愤怒的是,就是在这样的情况下,贾浅浅那些不堪入目的作品,却反而在文学界相当吃香,不仅帮着她斩获了多个大奖,还让她被西北大学委任为西大文学院副教授。

其发展之荒谬,让人都不禁想问,贾浅浅究竟何德何能获得这些?
直到网友们深扒,才发现这一切实在是“太过巧合”。

作为贾平凹的女儿,贾浅浅并未继承父亲的文采,但她却继承了父亲的关系与人脉。
父亲跟陕西省青年文学协会关系匪浅,贾浅浅就毫无阻碍的当上了协会的副主席;父亲跟西大关系匪浅,毫无文学素养的贾浅浅就能够在西大节节高升。

虽然也有人声称这只是巧合,可一而再再而三的巧合还能是巧合吗?
当贾浅浅发布各种不堪入目的诗歌作品后,身为西安建筑科技大学人文学院副院长的韩鲁华,以及那位身为北师大教授的张清华,都曾带头盛赞她的作品。
而网友顺着关系网一扒,结果发现前者是贾平凹的学术界带手,后者也同样与贾平凹关系匪浅。

是他们不懂得审美,不懂得什么样才是文学吗?不不不,他们太懂了,对贾浅浅的吹捧,完全就只是与贾平凹的人情世故。
只是这样真的好吗?这样的行为已经在一定程度上推动了文学“阶级”的固化,推动了文学界的“世袭”,甚至连央视都因为看不过去而愤怒的发声!

毕竟文学界终究还是看才华的,哪里能允许一个明眼人就能看出的“关系户”胡作非为!
结语:
虽然有人声称,普通读者无法鉴赏贾浅浅的作品,可问题是差就是差,好就是好,绝不允许某些人一味的颠倒黑白、混淆概念。
不知您对此是怎么看的呢?







发表评论 评论 (2 个评论)