艺兰斋所藏《江南春》图卷是否就是从南博调剂出去的“伪作”?二者之间是否有什么关联?“南京收藏界是否了解陆挺早已收藏有《江南春》图卷”?
先说答案:艺兰斋所藏《江南春》图卷几乎可以肯定就是从南博调剂出去的“伪作”。且南京收藏界至少在2006年就了解到艺兰斋收藏了《江南春》图卷。
众所周知,我比较喜欢用能查得到的公开资料来说明问题,并不喜欢揣测。周四晚上,朋友说藏家陆挺已经离世,“死无对证了”。我的想法是,总有人知道的,比如陆挺的夫人。只是当时没有实证证实丁蔚文和陆挺是夫妻关系,所以上一篇的截屏是遮去真实姓名的。直至周末略有空,读完丁蔚文长达163页的硕士学位论文《仇英<江南春>考辨》,才确认了几件事:
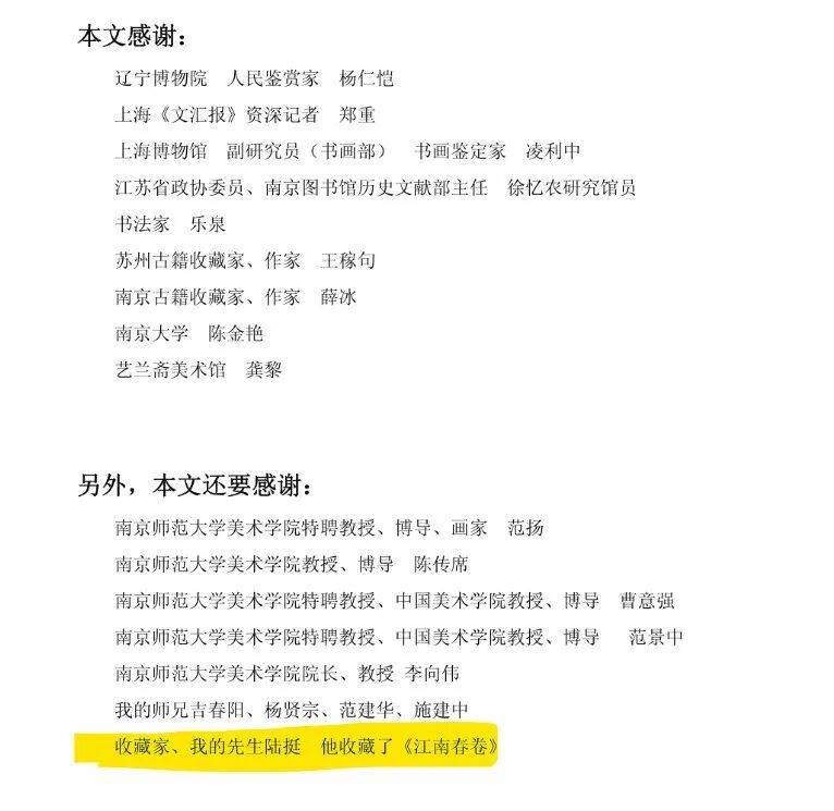
a、丁蔚文确实是南京艺兰斋创办者陆挺的夫人。她在论文的第162页致谢了一些人物,提及收藏了《江南春卷》的陆挺是她先生。

图1 《仇英<江南春>考辨》p162
这一页致谢的上半部,是一些书画鉴赏收藏界的人物。大家可以看感谢名录:辽宁博物院 人民鉴赏家杨仁恺 / 上海《文汇报》资深记者 郑重 / 上海博物馆 副研究员(书画部)书画鉴定家 凌利中 / 江苏省政协委员,南京图书馆历史文献部主任徐忆农研究馆员 / 书法家 乐泉 / 苏州古籍收藏家,作家王稼句 / 南京古籍收藏家 作家 薛冰 / 南京大学 陈金艳 / 艺兰斋美术馆 龚黎 ……
基于论文写作时间,我认为至少江苏收藏界应该是知道艺兰斋早就收藏了仇英的《江南春》图卷的。
b、根据第161页的后记,论文写作的时间是2006年3月4日~3月31日。这确实可与《南京艺术学院学报》刊发的文章时间对的上(下图,内页显示收稿日期是2006年4月21日)。在作者简介这部分,显示的是:丁蔚文,南京师范大学美术学院博士生,研究方向:中国画流派及其传承。

图2 发表于《南京艺术学院学报》的《仇英<江南春>考辨》
不过,从图3能看到该投稿的内容只有三页。所以,还是要找回更完整的167页的论文进行深入学习。

图3 发表于期刊的《南京艺术学院学报》文章《仇英<江南春>考辨》电子页面
论文首页显示的申请学位级别是硕士。指导老师是
范扬(南京师范大学美术学院特聘教授,博导,画家)。

图4 《仇英<江南春>考辨》页首
c、在论文的前言部分,作者写到“本人攻读博士学位期间的研究方向是美术学,参与了艺兰斋近20年的收藏及对藏品的研究工作。作为《江南春卷》的收藏者,可谓占尽天下先,拥有了研究《江南春卷》的第一手资料。”

图5 《仇英<江南春>考辨》p1
有一点蛮有趣,《江南春》卷还是《江南春卷》(文中不一致的称呼还蛮多处)?我很少看到论文里提到研究作品的时候,作品名字从标题到致谢,从头到尾都不统一的。
d、在第44页,丁蔚文给出了三个肯定信息。第一个信息、庞莱臣(庞元济)所藏无一不是精品,且不说庞自己就是大家,当时吴门画家、文人客居在庞家,有他们的掌眼,庞收藏的《江南春》图卷会是赝品吗?第二个信息,“考《江南春图卷》应为庞增和所藏。”肯定《江南春》真迹由庞元济传给了孙子庞增和。第三个信息,“《江南春图卷》在上世纪九十年初流转到艺兰斋收藏。”

图6 《仇英<江南春>考辨》p44
从工商登记的信息看,能查到和陆挺相关的艺兰斋,最早一家是南京艺兰斋艺术有限公司,成立时间显示为1997年7月14日。即使按认缴出资时间看,最早也是1996年11月4日。两个时间,都说不上“上世纪九十年代初”。
图7 能检索到的南京艺兰斋基本信息
那么,是不是可以推理,如果丁蔚文论文内容属实,陆挺获得《江南春》图卷的时间要早于南博五件伪作被调剂、划拨的时间(1997年)?更早于江苏省文物总店的销售纪录(2001年)?
当然,丁蔚文的论文也可能有意误导。不过,至少能佐证有一方在/曾经说谎。
艺兰斋对媒体说过谎话。大家可以看上一篇我截屏的《现代快报》2010年8月30日的报道,研究近代书画大师及藏家的人,怎么可能不知道庞元济只有独子,没有女儿,又如何敢公开称作品归到庞元济莫须有的“苏州的女儿”之后才被艺兰斋收藏?

p个s,诸位看官,南博于2014年12月为纪念庞莱臣诞辰150周年而策展,策展人庞鸥却写文章指“庞莱臣的子孙败落到卖画为生”。随后庞莱臣曾孙女庞叔令与南博及庞鸥打名誉权官司。庞鸥在法庭上出示了上述2010年8月底《现代快报》的新闻报道说,此画归于庞莱臣在苏州的女儿,在上世纪90年代被艺兰斋所收藏。一位为纪念庞莱臣诞辰150周年策展的人,一位自称“其是南京博物院副研究馆员,也是《藏·天下--庞莱臣虚斋名画合璧展》的项目负责人之一,南京博物院拨项目经费130万元,展览从创意、策划、设计,到最后的展陈等一系列工作基本由其负责”的人,竟然不知道庞莱臣只有独子没有女儿。这是专业的研究水准吗?
查阅苏州市吴中区人民法院关于这起官司的民事判决书【(2015)吴民初字第834号】时,真是忍不住叹气。

图9 来自 民事判决书【(2015)吴民初字第834号】

图10 来自 民事判决书【(2015)吴民初字第834号】
庞鸥举证的报道,正是图8。2016年庞鸥还上诉了,二审于2016年11月21日被驳回。
理顺了逻辑链条,应该是这样:丁蔚文作为美术学的研究者,作为《江南春》图卷的研究者,既然认可庞元济的收藏眼光,认可《江南春》图卷后为庞增和所藏,而庞增和将该古画捐赠给了南博,又说该图卷得自庞家后人,从庞增和到艺兰斋的链条,目前已知只经过了南博。答案呼之欲出。
除非庞家有人在捐赠前更换了作品,不然该古画进入南博的时候,几无“伪作”概率。如果庞增和只捐赠给了南博而从未售卖过,该画作到艺兰斋手中,是不是只可能是从南博流转出去的?如果确系从南博流转出去的,杨仁恺等专业人士均去鉴赏过,后面能高价拍卖,也就在证实那两次组织鉴定,是扯淡。
整份论文长达163页,自98页开始是参考书目和附录。论文的结论在第97页,截屏放在这里,各位自取。

图11 《仇英<江南春>考辨》 p97 结论部分
没有依据,就很难做出相对靠谱的推断。
比如,有人认为,《博物馆藏品管理办法》出台的时候,庞莱臣后人捐赠的仇英《江南春》图卷就不在南博了。因为1986年的9月~11月,书画鉴赏大师杨仁恺在南博造访、观摩馆藏,并在这一年10月10日的笔记中提及提请南博调出虚斋藏画进行学习研究,并点评了所观摩的虚斋作品,没有提到五件被南博鉴定为伪作的作品。所以得出结论,那时候作品不在南博了。
但,也有其他可能。比如,根据1986年6月19日发布的《博物馆藏品管理办法》的第七条,鉴定为“伪作”五件作品不能入藏了,也可能不能给杨仁恺过眼。因为1983年8月,杨仁恺成为全国书画巡回鉴定专家小组成员,当时最牛的鉴赏大师之一。如果把两次鉴定为伪作的《江南春》图卷给杨仁恺过眼了,或会正名。
没有调出藏画,理由可以有很多种。1988年的官司中,法院参考的是南博1978年的一级藏品简目,若简目中少了作品,庞家后人会警觉。有没有可能简目是完整的,作品是缺失的?有可能,当然也有可能伪作是完整的,简目只是目录,何况并非完整记录(也没有备注五件古画是赝品,不然当时庞家后人也会有异议)。

图12 《流人》第五季剧照
我们还是得找自己会说话的资料。
有一位读者在留言问:徐莺是什么角色?这是一位自称庞家后人的人。

对自己不了解的事,未掌握足够信息的事,从不敢妄加评议。还是等媒体朋友们的工作成果吧。
也有为南博开脱解释,认为在上世纪90年代,鉴定为伪作的作品被调剂、划拨是正常操作,合乎当时的管理规定。而且当时的文物管理实践中,将“处理品”调剂给文物总店再销售的做法是普遍存在的。不能用今天的法律实践去规范过去的操作模式。
虽然,但是——矛盾之处在于,如上一篇所分析 ,如果南博认定庞家捐赠的仇英《江南春》图卷是赝品、处理品,非文物,可以规避藏品”严禁出售或作为礼品“的禁止性规定,那么非文物只能使用单位资产管理的模式,又如何适用文物(即使是不够入藏标准的文物)“调剂、调拨”的处理规则?
就算不能用今天的法律视角和上世纪90年代的实践者沟通,也不能说南博当时的处理是完全没有问题的。何况,有虚斋印鉴的藏品,不是真迹也必然是精品。
也有人认为,陆挺收藏《江南春》图卷的时候全凭眼光(比南博鉴定专家牛)。矛盾在于,不管是艺兰斋对媒体的宣称,还是丁蔚文的论文,所表达的藏品流转链路颇有矛盾之处。

图14 《仇英<江南春>考辨》p2 前言
真伪从情感角度推理不难,毕竟虚斋所藏皆精品,庞莱臣没有女儿,丁蔚文认可庞增和收藏过《江南春》图卷,艺兰斋的收藏来自庞家后人,其后人可还健在。也正是因为得于庞氏后人的捐赠而后流出南博,杨仁恺、陈佩秋在艺兰斋中看了《江南春》卷之后感慨说,“这么好的东西,也只能捐给国家了。”(图14)才合理。
按说,等有关部门调查就行了。然而委实让人感觉生气的还因为南博对捐赠人不尊重的态度。和南博打名誉权官司期间,庞叔令和母亲希望去查看1959年捐赠的137件(套)藏品的现状,却一直得不到回应,直至向法院求助。
鉴定能力不足,管理混乱之外,态度不对,那真是很容易让人揣测为丝毫不懂感恩,或者心里有鬼。
估计只有我这么闲的人才会去看了整份论文。以上信息均可公开查证。







发表评论 评论 (0 个评论)